深耕教育领域多年的我们,见过太多备考雅思的同学刷题无数,分数不动,越学越慌。而在领鹿,总有人在用正确方法,快速上岸 ——
沈同学
入学成绩:雅思5.5
学习课程:雅思强化
最终出分:真考7.0
“沈同学之前自学雅思,效果提升一直不明显,后面临近申请通过同学介绍来领鹿冲刺备考,目标分是7分。最终,在与领鹿老师的共同努力下,仅一个月时间,沈同学便从5.5分进步至7分,成果显著。”
高同学
入学成绩:校内英语100/150,没接触过雅思
学习课程:雅思基础
最终出分:真考6.0
“高同学就读于体制内,之前从未接触过雅思,高考前临时决定转轨中外合办项目,因此需要在1个月内达到雅思目标分5.5分。最终,多方努力下,高同学雅思首考就拿到了6.0,顺利达成分数目标。”

很多家长和同学都会问:“为什么同样是备考,有的人能在短时间内突破瓶颈,有的人却始终卡在原地?”
答案从来不是 “天赋”,而是方法、规划和针对性训练。
就像很多同学在备考的时候,真正卡住分数咽喉的,往往不是那些让你摸不着头脑的难题,而是反复在考试中出现、却总被轻易忽略的小失误,是藏在答题习惯、表方式和应试节奏里的“隐藏扣分点”。领鹿的雅思课程,正是为了帮你打破这层“得分天花板”而设计的。
多元化教学模式,针对性强
杭州领鹿教育雅思课程以学员需求为核心,打造适配不同学生的个性化学习方案:
• 上课形式多样,既有一对一课程,也有3-6人班课,小班化教学模式让老师能充分关注每位学员的学习情况,学员间还可相互交流,共同进步。
• 分阶段开班,从基础夯实、技巧强化到冲刺模考,每个阶段都有明确的教学目标和内容体系。
• 约课便捷,线上线下均可授课,学员可根据自身时间灵活安排上课时间,让雅思备考更高效、更轻松。
强大师资团队,教学经验丰富
领鹿教育拥有强大的雅思教学团队。所有教师均来自国内外顶尖名校,平均拥有5年以上的雅思教学经验,雅思真考成绩7.5+,熟悉不同基础学员的学习痛点与提升路径,也能将专业知识转化为通俗易懂的教学内容,帮助学员高效提分。
服务科学用心,遵守出分规律
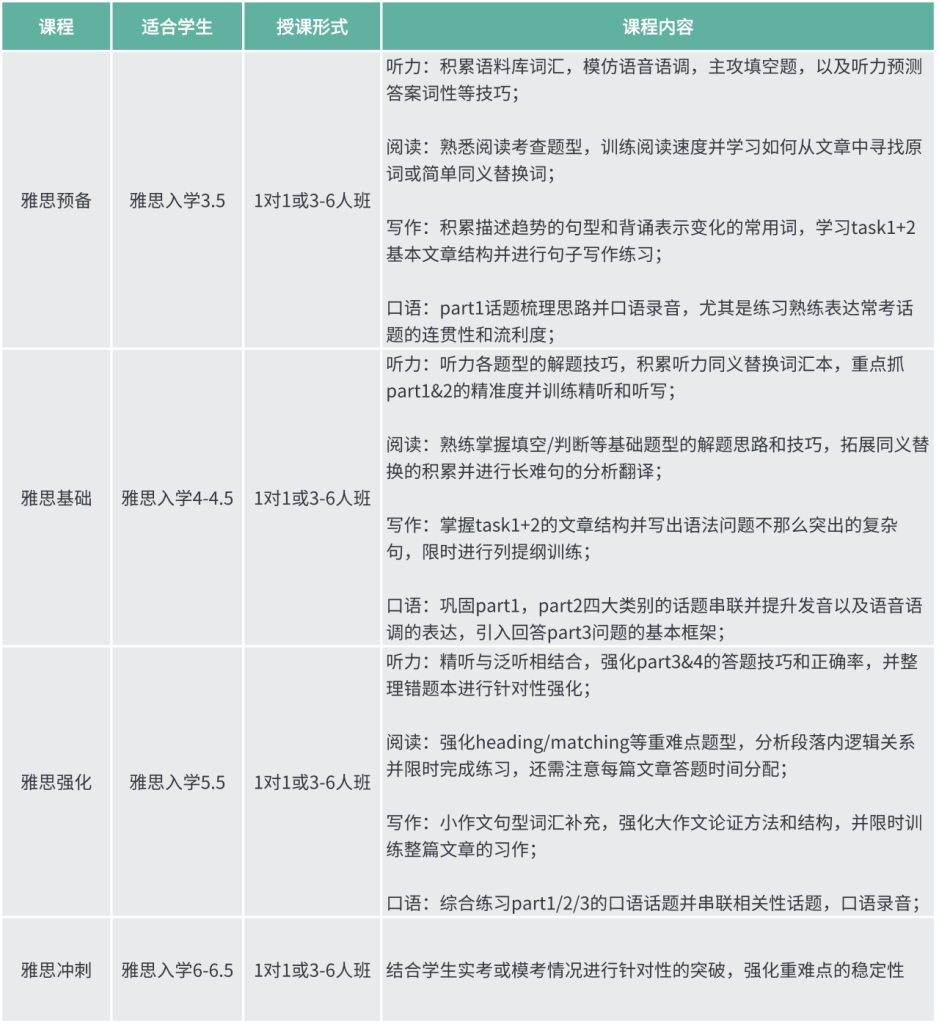
领鹿教育会给每一位雅思学员安排入学能力测试,来匹配合适孩子自己的雅思课程段:

学习过程中,我们也会定期模考检测,分阶段评估反馈,根据学生实际情况调整当下学习方案,严格把控学习进度。另外每节课都有完整课堂反馈,定期的家长沟通,团队内部学生情况讨论,知悉当前薄弱项和改进方向,家校配合推动学生的进步。

课后,督导老师会跟盯学员完成老师布置的作业以及完成当天的词汇任务,对应老师负责答疑。
领鹿雅思学员案例展示
陈同学
成绩背景:体制内9年级,雅思真考8.0
备考课程:雅思暑期集训1v1
备考目标:雅思7.5
最终出分:雅思8.0

邓同学
成绩背景:体制内11年级,雅思真考6.5
备考课程:雅思强化1v1
备考目标:雅思7.0
最终出分:雅思7.5

林同学
成绩背景:双语初中8年级,雅思模考6.0
备考课程:雅思强化1v1
备考目标:雅思6.5
最终出分:雅思7.5(首考)

钱同学
成绩背景:公办8年级,雅思模考6.5
备考课程:雅思强化班1期+口语写作1v1
备考目标:雅思7.0
最终出分:雅思7.0(首考)

未经允许不得转载:小青藤 » 杭州领鹿教育雅思课程——告别无效努力,高分上岸!

小青藤
微信关注,获取更多 
