考雅思的同学,几乎都会问同一个问题:“我这个分数,到底算什么水平?能申到什么学校?和四六级、托福比,又处在什么段位?”
今天,我们就用一张超直观的对照表,让你一眼看懂自己的雅思分数水平在哪一层👇

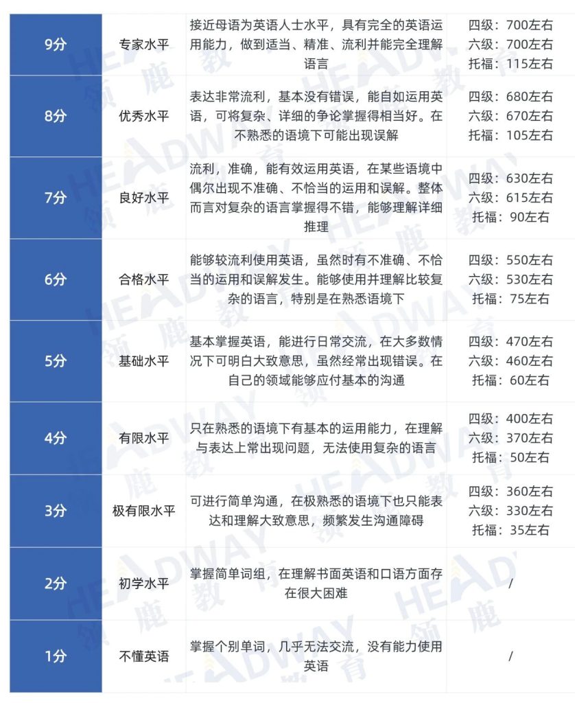
雅思分数不是一个简单的数字,它精准对应了你在真实场景中听、说、读、写的综合运用能力,从 1 分到 9 分,每一个分数段都像一个清晰的能力标签,直接暴露了你和母语者之间的真实差距
很多同学看到自己的分数会焦虑:“我才考了5.5,是不是没救了?”“别人都考7分了,我怎么还在6分徘徊?”
其实完全没必要。雅思分数的作用,是能帮你看清自己的优势和短板,更能帮你找到下一步的努力方向:

✅ 如果你还在5-6分:
- 核心痛点:词汇量不足、语法薄弱,不敢开口说
- 先夯实基础:每天背核心词汇,重点练主谓宾+时态的基础语法
- 从简单场景入手:比如练日常对话,逐步过渡到复杂话题
- 别怕开口:哪怕说的不流利,也要主动用英语表达,培养开口自信
✅ 如果你目标是6.5-7分:
- 核心痛点:写作和口语拖后腿,逻辑混乱、中式表达多
- 写作:放弃套模板,重点练观点拆解 + 逻辑衔接,比如用“因果 – 举例 – 总结”的结构搭建段落
- 口语:多练【Part2 个人陈述】,提前准备高频话题的素材,训练自然流畅度而非死记硬背
- 听力/阅读:保证正确率稳定在70%以上,错题要复盘为什么错,而不是只对答案
✅ 如果你目标是7.5-8分:
- 核心痛点:语言精准度不够,细节失分多,地道表达匮乏
- 积累同义替换和学术词汇,避免用太简单的词重复表达
- 打磨语法细节,比如时态、冠词、从句的正确使用,减少低级错误
- 多接触原版素材(美剧、英剧、学术论文),培养母语者语感

有人从4.5分一路冲到7.5分,也有人从6分慢慢打磨到8分 —— 重要的不是你现在站在哪个分数段,而是你是否清楚自己要去往哪里,愿意为此付出多少努力。
如果你想知道自己当前分数对应的最优备考方案,或是对雅思/托福备考规划有疑问,欢迎在评论区留言,我们一起聊聊~

未经允许不得转载:小青藤 » 雅思分数段位解析:你的英语水平到底在哪一层?

小青藤
微信关注,获取更多 
